实用新型涉及污水处理设备领域,尤其是涉及一种加药系统和污水处理系统。加药系统包括搅拌室、储药室、加药泵和搅拌机;搅拌机转动设置在搅拌室内,用于搅拌搅拌室内的混合药剂;储药室与搅拌室连接,用于将搅拌后的混合药剂进行存储;加药泵与储药室连接,用于将储药室内的混合药剂输送到污水处理系统中。污水处理系统包括沉降系统、混凝系统和加药系统;加药系统与混凝系统连接,用于将混合药剂送入混凝系统内对污水进行处理;混凝系统与沉降系统连接,用于将混凝后的污水送入沉降系统内进行沉降。本实用新型能够保证絮凝剂的正常供给,不会出现絮凝剂不足的现象,保证了污水处理的效果,同时节约了药剂和人力。
摘要附图

权利要求书
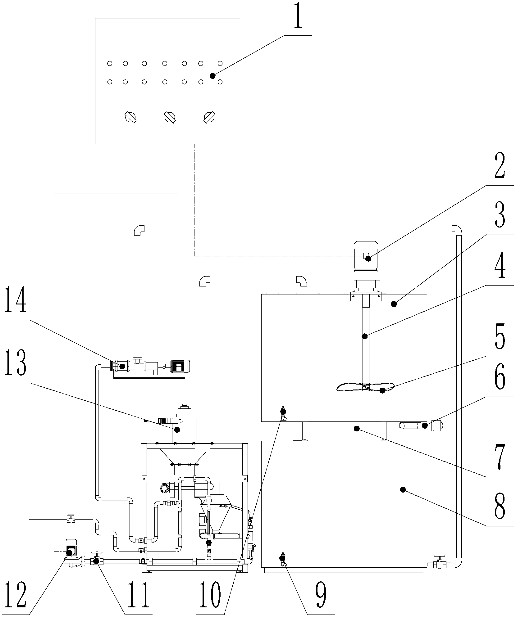
1.一种加药系统,其特征在于,包括搅拌室、储药室、加药泵和搅拌机;
所述搅拌机转动设置在所述搅拌室内,用于搅拌所述搅拌室内的混合药剂;
所述储药室与所述搅拌室连接,用于将搅拌后的混合药剂进行存储;
所述加药泵与所述储药室连接,用于将所述储药室内的混合药剂输送到污水处理系统中。
2.根据权利要求1所述的加药系统,其特征在于,所述搅拌机包括动力装置、搅拌轴和搅拌叶;
所述动力装置固定设置在所述搅拌室的上部;
所述搅拌轴的一端与所述动力装置连接,另一端与所述搅拌叶连接,能够将所述动力装置的转动力传递给所述搅拌叶,使所述搅拌叶对所述搅拌室内的药剂进行搅拌。
3.根据权利要求1所述的加药系统,其特征在于,还包括药斗和螺杆挤出机;
所述螺杆挤出机的一端连通所述药斗;
所述螺杆挤出机的另一端与所述搅拌室连通。
4.根据权利要求1所述的加药系统,其特征在于,还包括控制器、连通阀、液位计、第二液位计和物位计;
所述控制器分别与所述搅拌机、所述连通阀、所述液位计、所述第二液位计和所述物位计信号连接;
所述连通阀设置在所述搅拌室和所述储药室之间,用于控制所述搅拌室与所述储药室的连通;
所述液位计设置在所述搅拌室上,用于检测所述搅拌室内的液位 高度;
所述第二液位计设置在所述储药室上,用于检测所述储药室内的液位高度;
所述物位计设置在所述搅拌室上,用于检测所述搅拌室内的药品量。
5.根据权利要求4所述的加药系统,其特征在于,还包括流量控制阀;
所述流量控制阀设置在所述搅拌室的进水口上,且与所述控制器信号连接。
6.根据权利要求4所述的加药系统,其特征在于,所述连通阀上设置有控制手柄,用于对所述连通阀的连通状态进行手动控制。
7.一种污水处理系统,其特征在于,包括沉降系统、混凝系统和权利要求1-6任一项所述的加药系统;
所述加药系统与所述混凝系统连接,用于将混合药剂送入所述混凝系统内对污水进行处理;
所述混凝系统与所述沉降系统连接,用于将混凝后的污水送入沉降系统内进行沉降。
8.根据权利要求7所述的污水处理系统,其特征在于,还包括第二控制器;
所述第二控制器分别于所述混凝系统和所述沉降系统连接,用于控制所述加药系统、所述混凝系统和所述沉降系统的工作状态。
9.根据权利要求7所述的污水处理系统,其特征在于,所述沉降系统下方设置有布水刮泥系统,用于将沉降后的泥刮入泥斗内集中排出。
10.根据权利要求7所述的污水处理系统,其特征在于,所述沉降系统的泥斗内设置有防板结系统,用于防止所述泥斗内的淤泥过多而板结。
说明书
加药系统和污水处理系统
技术领域
本实用新型涉及污水处理设备领域,尤其是涉及一种加药系统和污水处理系统。
背景技术
污水处理是为使污水达到排水某一水体或再次使用的水质要求对其进行净化的过程。污水处理被广泛应用于建筑、农业,交通、能源、石化、环保、城市景观、医疗、餐饮等各个领域,也越来越多地走进寻常百姓的日常生活。
处理污水的方法很多,一般可归纳为物理法、化学法和生物法等。
而现在的污水处理方式多数是物理与化学的结合,即先通过在污水中添加絮凝剂,使其与污水中的污染物质产生反应,产生颗粒或絮状物,再通过沉淀池或其他容器进行沉淀后,得到较为干净的水。
但是,现在的污水处理时,在其系统内添加絮凝剂时,当絮凝剂不足时,通常的加药系统只能凭借运营人员的经验进行添加。目前加药装置无法有效控制进水和药剂量,主要依靠机械自动进水、混药、加药方式,无法节约药剂和人力。
实用新型内容
本实用新型的目的在于提供加药系统和污水处理系统,以解决现有技术中存在的技术问题。
本实用新型提供的加药系统,包括搅拌室、储药室、加药泵和搅拌机;
所述搅拌机转动设置在所述搅拌室内,用于搅拌所述搅拌室内的混合药剂;
所述储药室与所述搅拌室连接,用于将搅拌后的混合药剂进行存储;
所述加药泵与所述储药室连接,用于将所述储药室内的混合药剂输送到污水处理系统中。
进一步的,所述搅拌机包括动力装置、搅拌轴和搅拌叶;
所述动力装置固定设置在所述搅拌室的上部;
所述搅拌轴的一端与所述动力装置连接,另一端与所述搅拌叶连接,能够将所述动力装置的转动力传递给所述搅拌叶,使所述搅拌叶对所述搅拌室内的药剂进行搅拌。
进一步的,加药系统还包括药斗和螺杆挤出机;
所述螺杆挤出机的一端连通所述药斗;
所述螺杆挤出机的另一端与所述搅拌室连通。
进一步的,加药系统还包括控制器、连通阀、液位计、第二液位计和物位计;
所述控制器分别与所述搅拌机、所述连通阀、所述液位计、所述第二液位计和所述物位计信号连接;
所述连通阀设置在所述搅拌室和所述储药室之间,用于控制所述搅拌室与所述储药室的连通;
所述液位计设置在所述搅拌室上,用于检测所述搅拌室内的液位高度;
所述第二液位计设置在所述储药室上,用于检测所述储药室内的液位高度;
所述物位计设置在所述搅拌室上,用于检测所述搅拌室内的药品量。
进一步的,加药系统还包括流量控制阀;
所述流量控制阀设置在所述搅拌室的进水口上,且与所述控制器信号连接。
进一步的,所述连通阀上设置有控制手柄,用于对所述连通阀的连通状态进行手动控制。
本实用新型还提供了一种污水处理系统,其包括沉降系统、混凝系统和加药系统;
所述加药系统与所述混凝系统连接,用于将混合药剂送入所述混凝系统内对污水进行处理;
所述混凝系统与所述沉降系统连接,用于将混凝后的污水送入沉降系统内进行沉降。
进一步的,污水处理系统还包括第二控制器;
所述第二控制器分别于所述混凝系统和所述沉降系统连接,用于控制所述加药系统、所述混凝系统和所述沉降系统的工作状态。
进一步的,所述沉降系统下方设置有布水刮泥系统,用于将沉降后的泥刮入泥斗内集中排出。
进一步的,所述沉降系统的泥斗内设置有防板结系统,用于防止所述泥斗内的淤泥过多而板结。
本实用新型提供的加药系统和污水处理系统,能够通过对加药泵的调节,使得加药泵能够将搅拌室搅拌好后进入到储药室内的药剂自动送入到污水处理系统中去,进而能够保证絮凝剂的正常供给,不会出现絮凝剂不足的现象,保证了污水处理的效果,同时节约了药剂和人力。
中天恒远厂家直销!优惠的价格!周到的服务!
水处理产品咨询热线:010-8022-5898 186-1009-4262





